发布日期:2020-06-10
近年来,抗生素抗性基因(ARGs)的污染问题在世界范围内受到广泛关注。天津大学海洋学院近海环境安全实验室牛志广团队面向天津近岸海域ARGs的污染问题开展相关研究并取得了重要进展,相关研究成果发布在环境领域Top期刊Environment International(10.1016/j.envint.2019.105385)上。研究明确了在河口及近岸海域沉积物中胞外和胞内ARGs的污染水平和传播扩散规律,为进一步探究近海及海洋环境中的ARGs污染问题奠定了基础。
抗生素是20世纪最重要的医学发现之一。随着抗生素的大量使用乃至滥用,细菌耐药性的产生概率增大并诱导产生了抗生素抗性基因。世界卫生组织(WHO)将ARGs作为下个世纪威胁人类健康最重大的挑战。ARGs的环境污染问题不容忽视。
当前我国对于陆地和淡水环境ARGs的污染问题研究相对较多,但对于近岸海域的研究相对较少。近岸海域(及河口区域)连接了陆地淡水环境和海洋环境,通过河流径流从陆源接收大量污染物,是陆源污染向海洋扩散的中介,为ARGs的进一步传播扩散创造了有利条件。因此,课题组对海河河口及其近岸海域沉积物环境中胞外和胞内ARGs的污染水平和传播规律、微生物群落的结构和组成以及ARGs传播扩散的影响因素开展了相关研究。

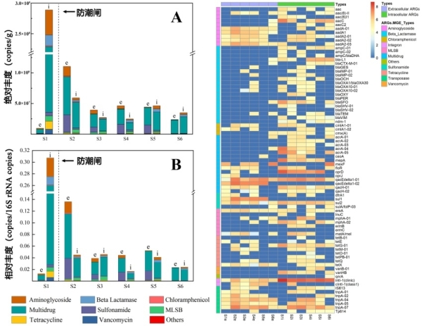
对于海河河口及近岸海域潮间带沉积物ARGs的污染问题,课题组采用HT-qPCR的方法检测近百种ARGs的存在情况和丰度水平。研究发现,海河河口沉积物中ARGs的检出率和丰度较高,表明河口沉积物是胞外和胞内ARGs重要的储存库。多药耐药类、万古霉素类、碳青霉烯类ARGs的丰度较高,可能会对人体健康造成威胁,需要引起我们的重视。河口淡海水交汇环境和陆源污染的输入对于胞外和胞内ARGs分布和传播的影响较为显著。

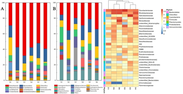
课题组采用16S rRNA测序对于河口潮间带沉积物的细菌群落结构和组成进行了检测。研究发现,在淡海水交汇环境中,淡水、河口和近岸海域沉积物细菌群落组成差别较大,盐度、陆源径流输入、pH、温度、总磷影响了河口沉积物的细菌群落分布。

基于co-occurrence网络分析表明,ARGs、可移动基因元件和细菌群落之间存在强共现关系。可移动基因元件介导的水平基因转移是环境ARGs传播扩散的重要方式之一。网络分析揭示了环境中潜在的ARGs及其宿主菌。pRDA分析表明,细菌群落结构和可移动基因元件介导的水平基因转移是河口沉积物中ARGs传播扩散的主要驱动因素。
上述研究由课题组2017级硕士研究生赵泽同学在牛志广教授指导下完成。赵泽同学以第一作者身份在环境领域一区Top期刊Environment International (IF=7.943)上发表学术论文一篇。